为贯彻落实中办、国办《关于促进中小企业健康发展的指导意见》、工信部等六部门《关于加快培育发展制造业优质企业的指导意见》(工信部联政法〔2021〕70号)、国务院促进中小企业健康发展工作领导小组《关于支持“专精特新”中小企业高质量发展的通知》(财建〔2021〕2号)的工作要求,加快培育和发展一批专业化、精细化、特色化、新颖化的专精特新“小巨人”企业,推进中小企业高质量发展和助力构建双循环新发展格局,国家层面及部分省市陆续推出系列促进“专精特新”中小企业发展的奖励政策,本文将整理相关奖励办法以供广大中小企业参考。由于政策具有即时性,请以省和各地政府相关部门网站最新公告文件为准。
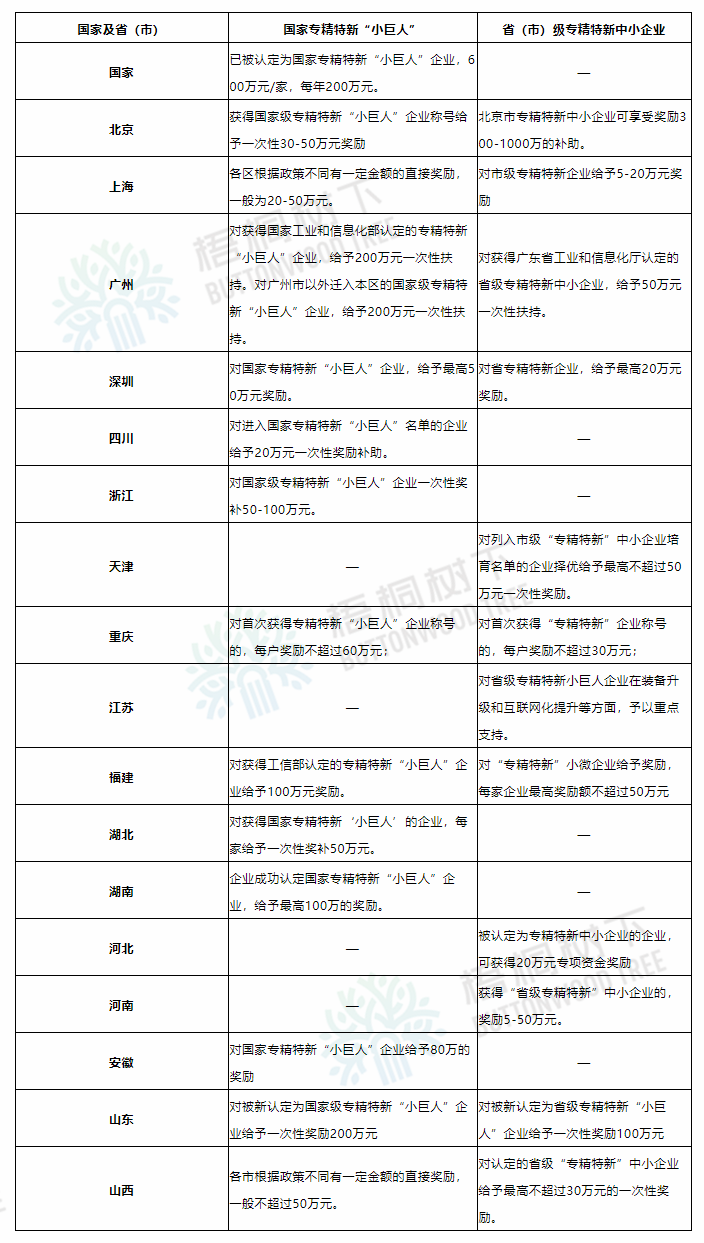
表1:国家及部分省(市)对专精特新企业的奖励标准

2021-2025年,中央财政累计安排100亿元以上奖补资金,引导地方完善扶持政策和公共服务体系,分三批(每批不超过三年)重点支持1000余家国家级专精特新“小巨人”企业。已被认定为国家专精特新小巨人企业,奖励600万元/家,每年200万元。此外,还在企业培育、政策支持、服务开展、环境优化等方面给予支持。(1)强化梯度培育。通过深入开展中小企业“双创”不断孵化创新型中小企业,加大省级“专精特新”中小企业培育力度,并促进其向专精特新“小巨人”企业发展。建立和完善“专精特新”企业培育库。(2)加强政策支持。完善支持“专精特新”中小企业和专精特新“小巨人”企业支持政策,建立部门协同配合、共同推动的工作机制。推动技术、人才、数据等要素资源向“专精特新”企业集聚。结合本地实际,着力在资金、政策等方面支持“专精特新”企业发展壮大。(3)开展精准服务。融资服务,拓宽中小企业融资渠道,做好“专精特新”中小企业等优质企业上市培育。创新服务,实施中小企业数字化和工业设计赋能专项行动,提升企业掌握和运用数字化和设计资源的能力。公共服务,支持服务机构开发针对创新型中小企业、“专精特新”中小企业和专精特新“小巨人”企业的服务项目,广泛开展管理咨询、人才培训等服务。(4)优化发展环境。营造公平竞争环境。推进大中小企业融通创新、产学研协同创新向纵深发展,不断完善中小企业创新生态。(1)补助是以服务卷的形式进行,可多张申请、叠加使用,每张面额是10000元;每批次每家企业可申领至多不超过20万元的服务券,3年不超过60万元。(2)企业可使用“专精特新”服务券享受半价优惠,并在高新技术企业认定、知识产权贯标、新技术新产品认定、人力资源培训、招聘等服务领域享受更多优惠。(3)领取“北京市专精特新中小企业”证书,并增强企业宣传推广,并享受其他优惠政策。(4)成为北京市专精特新中小企业,可以优先申请专精特新小巨人企业,并享受奖励300-1000万的补助。对获得北京市“专精特新”中小企业称号的企业,给予最高10万元奖励;对获得北京市专精特新“小巨人”企业称号的企业,给予最高20万元奖励;对获得国家级专精特新“小巨人”企业称号的企业,给予最高50万元奖励。对获得北京市“专精特新”中小企业称号给予一次性10万元奖励,获得北京市专精特新“小巨人”企业称号给予一次25万元奖励,获得国家级专精特新“小巨人”企业称号给予一次性50万元奖励,晋级补差。对获得制造业单项冠军,“专精特新”和“小巨人”称号的企业,首次获得国家级认证奖项的给予50万元一次性奖励,市级的给予20万元一次性奖励。获得市级认证奖励后获得同类国家级认证的企业,补齐奖励差额。对获得“专精特新”中小企业称号的企业,给予最高20万元奖励;对获得“专精特新”小巨人称号的企业,给予最高30万元奖励。对首次被认定为国家级专精特新“小巨人”的企业,给予一次性资助40万元;对首次被认定为市级级专精特新企业给予20万元奖励;首次被认定为区级级专精特新企业给予10万元奖励。对首次被认定为市级专精特新企业给予10万元奖励;对复核为专精特新企业给予5万元奖励。对首次被认定为市级专精特新企业给予10万元奖励;对复核为市级专精特新企业给予5万元奖励。首次被认定为区级级专精特新企业奖励3万元;对复核为区级专精特新企业奖励1万元。(2)对首次被认定为市级专精特新企业给予5万元奖励。首次被认定为区级级专精特新企业奖励3万元:对复核为市级专精特新企业给予2万元奖励。对专精特新中小企业用于生产经营发生的银行贷款,按照央行同期一年贷款基准利率,给予不超20%比例的利息补贴,最高不超过20万元。(2)对首次被评定为市级专精特新企业提供10万元奖励。(1)对新认定的工信部专精特新“小巨人”企业,给予60万元一次性奖励。(2)对首次被认定为市级专精特新企业给予10万元奖励。(2)对首次被认定为市级专精特新企业给予20万元奖励;对复核为市级专精特新企业给予5万元奖励。对市级专精特新企业给予10万元奖励;对复核为市级专精特新企业给予5万元奖励。(1)对区级专精特新企业给予3万元;市级专精特新企业给予5万奖励;(2)对区级专精特新企业被认定为市级专精特新企业且在市级认定有效期内由区级财政一次性给予2万元的资助。对市级专精特新企业提供最高不超过20万元的一次性补贴。对市级专精特新企业提供10万元奖励;对复核为专精特新企业奖励1万元。列入区级“中小企业转型成长培育计划”的,一次性给予不超过40万元的资助,两年后经评估达标的,一次性给予不超过60万元的资助。对获得市级中小企业管理机构认定的专精特新企业给予配套奖励。(1)对现有国家级专精特新“小巨人”企业实施增资扩产的,在原规划厂区已竣工且不新增用地的情况下,根据规划条件适当提高容积率新增自用生产场地5000平方米以上的,按每平方米40元给予一次性扶持,最高200万元。(责任单位:区工业和信息化局)(2)对国家级专精特新“小巨人”企业新建重大产业项目,按项目投资协议、备案及土地出让合同约定时间完成竣工投产的,固定资产投资总额达到1亿元、5亿元、10亿元、20亿元、30亿元、50亿元、100亿元的,经认定,分别给予500万元、1000万元、2000万元、3000万元、5000万元、8000万元、1亿元扶持,同一企业按差额补足方式最高扶持1亿元。(3)对广州市以外迁入本区的国家级专精特新“小巨人”企业,给予200万元一次性扶持。(1)对获得广东省工业和信息化厅认定的省级专精特新中小企业,给予50万元一次性扶持。(2)对获得国家工业和信息化部认定的专精特新“小巨人”企业,给予200万元一次性扶持。(3)对获得国家工业和信息化部认定的制造业“单项冠军产品”企业,给予100万元一次性扶持。(4)对获得国家工业和信息化部认定的制造业“单项冠军”培育企业,给予200万元一次性扶持。(5)对获得国家工业和信息化部认定的制造业“单项冠军”示范企业,给予500万元一次性扶持。(6)对认定为国家级中小企业公共服务示范平台的,给予60万元一次性扶持。(7)对认定为省级中小企业公共服务示范平台的,给予20万元一次性扶持。(8)对纳入广州市“两高四新”企业培育库的企业,每家给予10万元一次性扶持。(1)鼓励专精特新企业投入首台套重大技术装备、首批次新材料和首版次软件的创新研发。对专精特新企业研发生产的产品列入工信部《首台(套)重大技术装备推广应用指导目录》《广东省首台(套)重大技术装备推广应用指导目录》《广州市首台(套)重点技术装备推广应用指导目录》并实现销售的,分别给予50万元、20万元、10万元一次性扶持。每家企业每年最高50万元。(2)对专精特新企业研发生产的产品列入国家、省、市相应部门出台的首批次新材料或首版次软件指导目录的,参照上述条款进行扶持。推荐专精特新企业纳入市区两级普惠贷款、科技型中小企业信贷、知识产权质押融资等风险补偿机制管理,鼓励和引导银行业金融机构对专精特新企业发放信用贷款。鼓励设立专精特新基金。鼓励风投机构对专精特新企业进行投资。加大上市扶持力度,将专精特新企业纳入企业上市苗圃培育工程,在境内外资本市场上市分阶段给予总额800万元奖励。对获得国家工业和信息化部认定的专精特新“小巨人”企业,给予每家企业2个企业人才支持名额,对获得广东省工业和信息化厅认定的省级专精特新中小企业,给予每家企业1个企业人才支持名额,每人给予10万元一次性扶持。(1)鼓励建设“专精特新”产业园,促进专精特新企业集聚发展,在本办法有效期内择优遴选不超过5个“专精特新”产业园,按运营管理机构实际运营费用的50%给予补贴,单个机构最高200万元。(2)专精特新企业入驻本区认定的“专精特新”产业园,租用办公用房、生产用房且自用的,在本办法有效期内按实际租金的50%给予补贴,每家企业最高补贴100万元;对购置办公用房且自用的,按购房价格的10%给予一次性补贴,最高补贴500万元。对国家专精特新“小巨人”企业,给予最高50万元奖励;对省专精特新企业,给予最高20万元奖励。对获国家级专精特新“小巨人”称号的食品饮料、纺织服装和家具行业企业,一次性给予50万元的奖励。一个企业原则上只能申报一次市安排的“小巨人”奖励专项资金。对新获评国家级、省级的“专精特新小巨人”“高成长”“制造业单项冠军”等品牌称号的企业(单位),分别给予一次性50万元、20万元的奖励。对入选国家专精特新“小巨人”的企业,由市财政一次性给予100万元的奖励。对进入国家专精特新“小巨人”名单的企业给予20万元一次性奖励补助。对新增的国家级专精特新“小巨人”企业一次性奖补100万元。对获评国家级专精特新“小巨人”企业,一次性奖励50万元。对列入市级“专精特新”中小企业培育名单的企业择优给予最高不超过50万元一次性奖励。重庆市“专精特新”中小企业分三个梯级进行奖励,并授牌:(1)对首次获得“专精特新”企业称号的,每户奖励不超过30万元;(2)对首次获得“小巨人”企业称号的,每户奖励不超过60万元;(3)对首次获得“隐形冠军”企业称号的,每户企业奖励不超过200万元。(1)省工业和信息产业转型升级专项引导资金对省级专精特新小巨人企业在装备升级和互联网化提升等方面,予以重点支持。(2)通过发放信息化券、创新券等普惠扶持方式,支持小微企业专精特新发展。(3)优先推荐省级专精特新小巨人企业申报国家制造业单项冠军示范(培育)企业。(1)对获得工信部认定的专精特新“小巨人”企业给予100万元奖励。(2)对“专精特新”小微企业给予奖励,每家企业最高奖励额不超过50万元。(1)对获得国家专精特新‘小巨人’的企业,每家给予一次性奖补50万元。(2)对获得国家(或省)级专精特新“小巨人”企业对接股权交易、金融机构,拓宽融资和受信力度。1.支持技术创新。引导专精特新“小巨人”企业开展技术创新“破零倍增”行动,享受政府采购和推广应用等政策。2.推动数字化发展。支持专精特新“小巨人”企业参与省中小企业“三化”试点示范。3.加强孵化提升。遴选和支持一批省级及以上中小企业公共服务示范平台和核心服务机构为国家级和省级专精特新“小巨人”企业提供“点对点”的技术创新、上市辅导、投融资、数字化应用、工业设计等专业服务。4.加强融资促进。推动金融机构为专精特新“小巨人”企业提供普惠性、创新性金融产品和服务,加大对专精特新“小巨人”企业的融资支持力度。积极促进银企精准对接,优先推荐专精特新“小巨人”企业纳入全省制造业产融合作“白名单”。大力支持专精特新“小巨人”企业登陆主板、科创板、新三板、区域性股权市场等专业资本市场。5.提升经营管理。在专精特新“小巨人”企业中发掘培育一批优秀经营管理人才和技能人才,支持纳入省工业新兴优势产业链人才队伍建设。针对专精特新“小巨人”企业发展面临的突出共性问题,开展主题对标交流培训。1.资金奖励:被认定为“专精特新”中小企业的企业,将获得河北省20~40万元专项资金的奖励。2.专项扶持:推荐享受国家和省相关专项资金服务政策,以及促进中小企业发展的相关优惠政策。3.技术改造:支持开展技术改造,提升企业技术装备水平和技术创新能力。4.品牌提升:支持企业申报国家驰名商标以及河北省知名品牌。5.市场开拓:支持参加专业展会,发展电子商务,支持企业开拓国际市场。6.融资支持:支持金融、担保机构为企业提供融资服务;推荐进入国内多层次资本市场。进入“省级专精特新中小企业”库内的企业,奖励10万元;获得“省级专精特新”中小企业的,奖励20万元。对新认定为工信部“专精特新”小巨人企业给予100万元一次性奖补。对认定为省级“专精特新”中小企业、国家制造业“单项冠军”示范(培育)企业和专精特新“小巨人”企业,市财政分别给予一次性奖补20万元。对被认定为全国“单项冠军”和“专精特新小巨人”的企业,分别给予每户企业一次性奖励20万元。对获得国家认定的专精特新“小巨人”企业,市财政给予一次性奖励50万元。(1)在省“专精特新”中小企业中,择优评选推荐国家专精特新“小巨人”企业;符合条件的,支持参加省瞪羚企业、独角兽企业申报工作。(2)鼓励省“专精特新”中小企业通过购置先进适用设备开展技术创新,实现管理提升,对符合相关专项资金扶持要求的,给予专项资金支持。(3)支持符合条件的省级“专精特新”中小企业推荐申报国家制造业转型升级基金投资项目、省工业和信息化领域发展股权投资项目等项目。对于优势高成长企业培育库入库企业被认定为青岛市隐形冠军、山东省瞪羚和山东省独角兽的企业,分别奖励50万元、50万元和300万元;对工信部认定的专精特新“小巨人”企业按照省级补助标准给予奖补。对新认定的“专精特新”企业中的小微企业给予贷款贴息补助。贷款贴息补助按照不超过上年度一年期银行贷款基准利率的50%计算,单个企业贷款贴息补助额最高不超过10万元。济南市针对新认定”山东省专精特新“企业奖励30万元(一次性奖励)。针对新认定”山东省专精特“新按照省级奖励的30%给予配套奖励。针对新认定“山东省专精特新”企业,在新上设备投资额达到300万元以上的技术改造项目上,按项目设备投资额的3%予以补助。对认定的省级“专精特新”中小企业给予最高不超过30万元的一次性奖励。对首次认定的国家级专精特新“小巨人”企业,一次性奖励50万元。对首次认定的省级“专精特新”企业、专精特新“小巨人”企业分别给予15万元、25万元。(1)支持民营中小微企业发展新产业、新技术、新模式、新业态,对认定的省级“专精特新”民营中小企业,市财政给予与省同等额度的资金支持,培育一批具有竞争力的“小巨人”企业。(2)对认定的省级“专精特新”中小企业和省级专精特新“小巨人”企业给予同比例奖励。支持和指导民营企业走“专精特新”发展道路,对省、市级“专精特新”企业,市中小企业发展专项资金给予奖励。1.推动中小企业“专精特新”发展,对获得省、市级“专精特新”中小企业认定的分别一次性给予10万元、5万元资金资助。2.对认定为省级“专精特新”企业、省级专精特新“小巨人”企业、省级“单项冠军”企业、国家级专精特新“小巨人”企业的中小企业给予10万元的财政资金奖励。对成功认定“专精特新”、专精特新“小巨人”的中小企业,且运行良好、诚信经营、具备可持续发展的,在省奖励基础上市财政再给予适当奖励。新认定的“专精特新”中小企业,一次性给予5万元奖励。推动民营企业向“专精特新”发展,对获认定的市级、省级、国家级“专精特新”企业分别一次性给予10万元、20万元、200万元奖励。支持民营企业发展新产业、新技术、新模式、新业态,凡被认定为省级“专精特新”中小企业,配套给予最高不超过10万的一次性奖励,培育一批具有竞争力的“小巨人”企业。鼓励大中型企业带动产业链上的小型微型企业协作配套,引导企业走“专精特新”之路。对“专精特新”和“管理标杆”企业中带动性、示范性强的行业龙头企业给予一次性奖励10万元。对新认定为市级“专精特新”企业给予10万元的一次性奖励。1.提供财政支持。对每年认定后的省级“专精特新”中小企业,按相关规定给予省级专项资金支持,并择优向国家推荐国家级专精特新“小巨人”企业,按规定积极争取国家专项资金支持。有条件的地区,也可给予本区域内“专精特新”中小企业相应的资金扶持。2.提供金融支持。组织金融机构深入市(州)开展专项银企对接,为在库企业开发有针对性的金融产品、扩大征信、增加融资供给。3.提供市场开拓服务。支持在库企业参加中国国际中小企业博览会、APEC中小企业技术交流会等域外展会,省级专项资金对参加域外展会的企业给予支持。4.提供人才培育服务。支持在库企业利用与浙江大学对口合作渠道,组织开展多领域、专业化、多形式的企业家培训。5.提供公共服务。在政策解读、法律咨询、融资对接、人力资源、技术创新、工业设计等方面为在库企业开展精准服务,积极争取专项资金支持为“专精特新”中小企业提供服务的公共服务平台(机构)。
(来源:今日知讯)